北京
A F G H J L N Q S X Y Z
找医院 问医生
首页 试管问题 正文

高龄女性做试管婴儿前需要检查哪些项目?

提问时间:2025-08-08 12:31:53 浏览:23
高龄女性做试管婴儿前需要检查哪些项目?
问题描述:
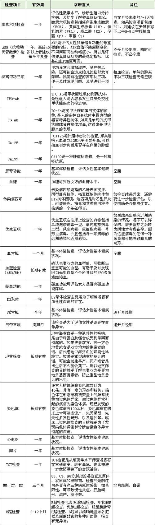
我是一名高龄女性,打算做试管婴儿,想知道在做试管婴儿之前具体都需要检查哪些项目呢?是只检查身体基本情况,还是有针对试管婴儿特殊的检查项目?各项检查的目的又是什么呢?会不会很复杂呀?
回答专区因不能面诊,医生的建议及药品推荐仅供参考
陈怡

陈怡 主治医师

战略支援部特色医学中心

免费咨询
Tips:

此回答由提问网友于 2025-08-08 15:00:01 被采纳
互联网药品信息服务资格证书:
声明:本网站登载内容出于传递健康信息为目的,并不意味着赞同其观点或证实其描述,具体治疗及选购请咨询医生或相关专业人士。医院医生等信息来源于网络,仅供参考,可能存在更新不及时,信息有误等情况,请以医院医生确认信息为准。我们不承担相关责任。如有错误,请联系我们修改。(侵权联系QQ:4254001)
copyright © 2020-2024 好梦试管婴儿助孕网 http://www.zbkq.net/ 青岛龙孕龙信息科技有限公司