北京
A F G H J L N Q S X Y Z
找医院 问医生
首页 试管问题 正文

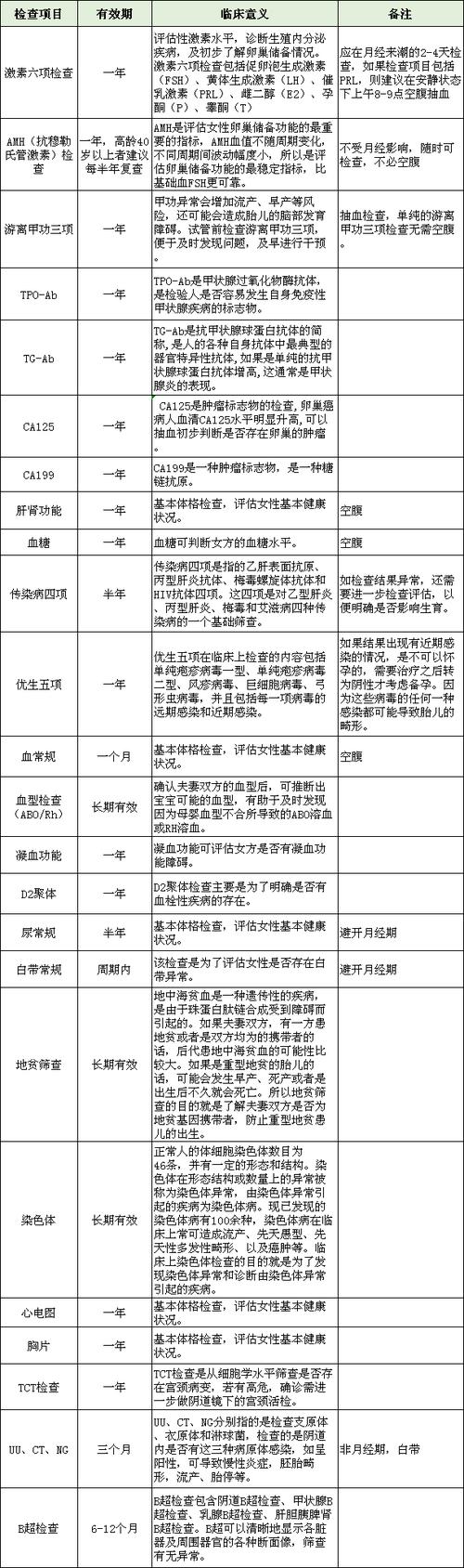
适合试管婴儿的科室检查都有哪些?

提问时间:2025-08-03 19:31:53 浏览:28
适合试管婴儿的科室检查都有哪些?
问题描述:
我想了解一下,适合做试管婴儿的话,都需要到哪些科室做检查呢?是只在一个科室就能完成所有检查,还是要跑好几个不同的科室呀?具体每个科室会做什么样的针对性检查呢?这些检查对试管婴儿的成功与否影响大不大?是不是必须要按照特定顺序去这些科室做检查呢?
回答专区因不能面诊,医生的建议及药品推荐仅供参考
王燕

王燕 主任医师

武汉大学中南医院

免费咨询
Tips:

此回答由提问网友于 2025-08-03 22:00:01 被采纳
互联网药品信息服务资格证书:
声明:本网站登载内容出于传递健康信息为目的,并不意味着赞同其观点或证实其描述,具体治疗及选购请咨询医生或相关专业人士。医院医生等信息来源于网络,仅供参考,可能存在更新不及时,信息有误等情况,请以医院医生确认信息为准。我们不承担相关责任。如有错误,请联系我们修改。(侵权联系QQ:4254001)
copyright © 2020-2024 好梦试管婴儿助孕网 http://www.zbkq.net/ 青岛龙孕龙信息科技有限公司