北京
A F G H J L N Q S X Y Z
找医院 问医生
首页 试管问题 正文

试管婴儿前你需要了解的检查项目及其重要性

提问时间:2025-06-19 17:14:53 浏览:31
试管婴儿前你需要了解的检查项目及其重要性
问题描述:
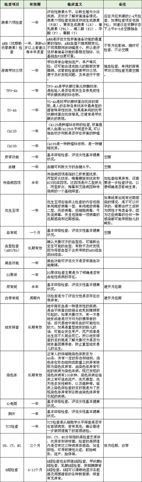
我打算做试管婴儿,想知道在这之前都需要做哪些检查项目呢?这些检查项目为什么很重要呀?对试管婴儿的成功与否会有怎样的影响呢?是不是每项检查都必不可少呢?
回答专区因不能面诊,医生的建议及药品推荐仅供参考
王茵萍

王茵萍 主任医师

江苏省人民医院

免费咨询
Tips:

此回答由提问网友于 2025-06-19 19:43:01 被采纳
互联网药品信息服务资格证书:
声明:本网站登载内容出于传递健康信息为目的,并不意味着赞同其观点或证实其描述,具体治疗及选购请咨询医生或相关专业人士。医院医生等信息来源于网络,仅供参考,可能存在更新不及时,信息有误等情况,请以医院医生确认信息为准。我们不承担相关责任。如有错误,请联系我们修改。(侵权联系QQ:4254001)
copyright © 2020-2024 好梦试管婴儿助孕网 http://www.zbkq.net/ 青岛龙孕龙信息科技有限公司